Understand ATLAS, the online automated export declarations system for outbound shipments from Germany, including the system architecture and how to implement it. Walk through the configuration and associated system setup to enable the process and the communication.
Key Concept
ATLAS is an automated export declarations system used in Germany. Prior to the ATLAS system, German customs agencies had two IT- and paper-based customs processes. This ATLAS system also connects with the European Union’s comprehensive customs and tariffs databases that are updated daily and accessed through a Web browser.
As part of Germany’s automated ATLAS export procedure, customs declarations for exporting are registered electronically. Some of the key advantages of using ATLAS are that it expedites customs declarations, is paperless, and saves manual effort and time.
You can configure SAP BusinessObjects Global Trade Services to enable ATLAS for automating the German export declarations. The key steps in ATLAS declarations are:
- You need to configure its customs management to enable the customs declaration electronically through Intermediate Documents (IDocs)
- Use middleware to map the SAP BusinessObjects Global Trade Services IDoc and translate the data element into the format ATLAS can understand and accept
- The customs authority validates the data and replies back with the confirmation of the export accompanying document (EAD) as a PDF file
- This EAD document carries the customs identification number, called Movement Reference Number (MRN), for the entire export process. This acts as an electronic confirmation for the exporter as a proof of export declarations.
In my previous article, “Communicate with Customs Using AES in SAP GRC Global Trade Services,” I went through the steps for how to configure SAP BusinessObjects Global Trade Services customs management for automated export submission with US customs authorities. This article explains how to extend the solution to German customs authorities, pointing out the key process and setup details that enable the system for automated submission using ATLAS.
System Architecture
It’s important to know the system architecture (Figure 1). A typical implementation might have a feeder system consisting of SAP ERP Central Component (SAP ECC) and other SAP and non-SAP logistics systems. SAP ECC and other SAP systems communicate to SAP BusinessObjects Global Trade Services through Remote Function Calls (RFCs). The communication from SAP BusinessObjects Global Trade Services is sent to the Electronic Data Interchange (EDI) converter. SAP BusinessObjects Global Trade Services generates Intermediate Documents (IDocs) that are transmitted or transferred to the EDI converter.

Figure 1
System architecture and flow with a typical SAP BusinessObjects Global Trade Services communication with the ATLAS system
The EDI converter translates the IDoc file from SAP BusinessObjects Global Trade Services to the format German customs systems can understand. The EDI converter connects to the ATLAS system through the mailbox (i.e., mailbox identification within the value-added network [VAN] used by the mail exchange servers) and transmits the data file through the X.400 connection. The ATLAS system validates the data and transmits the response back with an error if the data appears incorrect or a confirmation if all the transmitted data is correct. The response from the ATLAS system is received by the EDI converter, back to SAP BusinessObjects Global Trade Services. SAP BusinessObjects Global Trade Services stores the acknowledgement as a confirmation of the export declarations.
Customs Processing
Follow menu path SAP GTS Area Menu > SAP Customs Management > SAP Customs Management – Import/Export Processing (Figure 2). This shows the key functionality and setup functions for customs processing. When you click SAP Customs Management – Import/Export Processing you reach the Operative Cockpit.

Figure 2
Processing functions for export customs declarations
The first section provides transactions and functions for monitoring the customs declaration documents. Outbound activities allow you to capture the export declaration documents, based on the SAP ECC pro forma document. The Customs Declaration section allows you to display the customs declarations documents individually.
Master Data Setup
Customs processing involves setting up master data that is shared across the customs declarations. This data is also specific to the SAP BusinessObjects Global Trade Services-specific organizational parameters and is mapped against the feeder system organizational parameters.
Figure 3 displays the master data setup required for the online customs declarations. The customer numbers that are used in the transactions are reported to the customs authorities with their tax identification number (TIN). You set up the customer numbers in the Maintain Trader Identification Numbers option.

Figure 3
Customs management master data
Organizational Data Setup
The foreign trade organization (FTO) is the legal entity that is responsible for the customs declarations. You assign the business identification number (BIN) to the FTO using the function Maintain Business Identification Numbers option in Figure 3. Similarly, you set up the TIN for legal units through Maintain Tax Identification Number in the Enterprise Organization section. The declarations are reported to the customs authorities and these are identified as customs offices. Customs offices are maintained within the section Customs Office and Maintain Customs Offices.
Most of the data is carried over from the feeder system logistics document (e.g., pro forma), including the part number, sold-to company, ship-to destination, and incoterms. You should identify any other trade-related data that is necessary and ensure you create a rule to default the data based on certain criteria. The criteria could be, if the exporting country is Germany, then default the customs office to a particular customs office number, as that is where the customs declaration is reported.
Classifications
Product numbers and goods are identified by the exporting authorities with their classification number. This helps to identify and apply appropriate control over these products exported and reported to the customs. These classifications help identify the goods exported and reported for statistical purposes.
Go to the SAP BusinessObjects Global Trade Services area menu and follow menu path SAP Customs Management > Classification > Load Tariff Code Number from XML File (Figure 4). This allows you to upload classifications, which you then need to assign to products based on the appropriate classification number.

Figure 4
Upload product classification number
Logistics Process and Customs Declarations
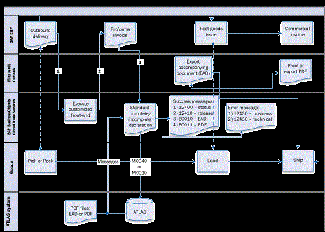
Figure 5 walks you through the system flow end to end, starting with the creation of the logistics document delivery and followed up with the pro forma document. The delivery document initiates the picking and packing activities in the warehouse. The SAP ECC pro forma document triggers the customs declarations in SAP BusinessObjects Global Trade Services.

Figure 5
System flow of the ATLAS online AES submission
Customs Communications
Customs communication establishes the communications with SAP BusinessObjects Global Trade Services and the customs system.
Figure 6 displays the documents that are created in the SAP ECC and SAP BusinessObjects Global Trade Services systems. The SAP BusinessObjects Global Trade Services customs documents are reviewed for completeness and are transmitted to the ATLAS system. The message types used are M0940 or M0910. The ATLAS system reviews the responses back with following messages and these are mapped to relevant message types in SAP BusinessObjects Global Trade Services:
- Status: Message type I2400
- Release: Message type I2410
- EAD or acknowledgement document: Message type E0010
- POF or proof of export: Message type E0011
- Business data error: Message type I2430
- Technical data error: Message type I2430

Figure 6
Documents in SAP ECC and SAP BusinessObjects Global Trade Services
Following the confirmation from the ATLAS system, the users load the goods and the delivery note in SAP ECC in post goods issues. The proof of export is stored in the system for future reference. If needed the confirmation number could be printed in the commercial invoice printed and sent with the goods. Figure 7 displays the error messages within SAP BusinessObjects Global Trade Services customs declaration document.

Figure 7
SAP BusinessObjects Global Trade Services customs declaration document with email outbound endorsements (E0011), export declaration (M0540), I2430 for error messages
In Figure 8, you can see the communication between SAP BusinessObjects Global Trade Services and the EDI converter. The pro forma document in SAP ECC triggers the SAP BusinessObjects Global Trade Services customs declaration document. The message types within SAP BusinessObjects Global Trade Services generate the IDocs used for communicating with the converter. IDocs carry the information in the file format, and the customs authorities accept the data. The converter receives the response back from the customs authority and transmits it back in the IDoc format to SAP BusinessObjects Global Trade Services.

Figure 8
Communication solution details
Review of Customs Declarations
Prior to transmitting the customs declarations electronically, it is important to review the data for completeness and validity. Let’s review some of the key data elements that are critical for declarations.
As mentioned earlier, the SAP ECC pro forma document triggers an SAP BusinessObjects Global Trade Services customs document. In SAP BusinessObjects Global Trade Services, you can review the customs document by following menu path SAP GTS Area Menu > SAP GTS Customs Management > Customs Processing – Import/Export > Operative Cockpit > Display Outbound Activities. You can click the export documents icon in the customs document under Processes and Activities and view the list of documents on the right with the details summary. You can select one of the documents and double-click it to review the details (Figure 9).

Figure 9
Partner details in the customs document
The partner details in the customs declarations are transferred from the SAP ECC logistics document (e.g., pro forma). The partner functions that are transferred from the SAP ECC documents are sold-to, bill-to, payer, and ship-to. Partners are necessary for making online declarations (e.g., the declarant and declarant contact person). You can default them based on partners transferred from the SAP ECC pro forma document set rules in the default data determination. You can set up the incompletion procedure to capture the partners required for declarations and use the default data determination to determine all the partners necessary to complete the document before submitting the document.
Figure 10 displays the item data populated within the customs document item from the SAP ECC pro forma document (e.g., the SAP ECC part number, material description, quantity, and weight).

Figure 10
Customs shipment document item details
Figure 11 displays the placement details transferred from the SAP ECC logistics document, country of origin, country of departure, and if it is a sensitive part or dangerous goods, among other details.

Figure 11
Customs document item details
Within the customs declaration document you can click the Packaging Data tab and maintain the package type, number of packages, and container number for shipment transported (Figure 12).

Figure 12
Customs declaration item packaging data
Figure 13 displays the customs value transferred from the feeder system with the customs value. The value of goods is transferred from the SAP ECC logistics document (i.e., pro forma). The net value is captured from the item value, and the foreign trade statistical value in the SAP BusinessObjects Global Trade Services customs document is captured from the SAP ECC pro forma document pricing condition GRWR. The statistical values are calculated based on the inco term and the GRWR condition value from the SAP ECC logistics document. If the customs value currency for reporting is different from the document currency, then you need to maintain the currency conversion in SAP BusinessObjects Global Trade Services.

Figure 13
Customs value
Some of the key data for online submissions are country of departure and destination. These are transferred from the SAP ECC logistics document. Other important data (e.g., the route, office of exit, or customs office) can be defaulted in the SAP ECC document and transferred to the SAP BusinessObjects Global Trade Services customs document, or it can also be defaulted in the SAP BusinessObjects Global Trade Services customs document.
Figure 14 displays the header view of the Geography tab. The country of departure and destination are transferred from the SAP ECC pro forma document. You can set up the default data determination for the route based on the partners involved in the transaction. You can also set up the office of departure and office of exit as a default data determination. This information is transferred to the IDoc and the office of departure is used for EDI partner profile determination.

Figure 14
Customs document display header
Some other important data elements in the SAP BusinessObjects Global Trade Services customs declaration document are the customs status and declaration type, which you can configure in the SAP BusinessObjects Global Trade Services configuration by default. The key dates, declaration date, shipping data, date of export and so on are transferred from the SAP ECC logistics document. You can transfer the mode of transport from the SAP ECC logistics document or have it defaulted within the SAP BusinessObjects Global Trade Services customs declaration document.
Figure 15 displays the customs declaration document header with the Transportation tab selected. The important details are the Customs Status (EX represents export) and the Declar. Type. Within this tab, you also have the dates that are reported to the customs authorities (e.g., the declaration date, shipping date, or date of export). The Means of Transport section can be transferred from the SAP ECC or defaulted within the SAP BusinessObjects Global Trade Services customs declaration document.

Figure 15
Customs declarations of the transportation
Figure 16 displays the packaging data update based on the item package data that you have maintained. It allows you to review the gross weight of the entire shipment and the net weight for the whole shipment. The above step reviewed the important data element prior to the online submission.

Figure 16
Packaging data header
Authorization Setup
As part of the online submission, another important data setup is the authorization setup, which allows you to approve the export declaration based on the licenses maintained in the system. Authorizations are approvals from the customs authorities for declarations. You can do this in the system by defining authorizations within SAP BusinessObjects Global Trade Services based on the attributes (such as foreign trade organization and legal unit) defined in Figure 17. To reach this screen, follow menu path SAP Area Menu > SAP GTS Customs Management > SAP Customs Management: Master Data > Authorization > Authorization for Simp. Procedures. The active authorizations are determined in the customs declaration document.

Figure 17
Authorization setup
Figure 18 displays the authorization determined in the SAP BusinessObjects Global Trade Services customs declaration document.

Figure 18
Authorization assignment to the customs declaration document
When you display the customs declaration document within the Organization tab, you can see the authorization defined determined. The system determined the appropriate license and transferred the information, including the document authorization type, authorization location, and the authorization number (e.g., DE5850ZA3827). This information is transferred from the authorization that was maintained earlier, as shown in Figure 17.
In the following section, we go over some key configuration for ATLAS online declarations.
Message Definition
Figure 19 displays the configurations details for a message type used on the ATLAS online submission. The key definition details for message type M0940 are shown here. In the Responsibility, select Active. In the Action Definition, you have the pre-delivered definitions provided in the system for ATLAS submission – DE_CU_EX_EXAZ_M_EXPDAT. For the Message Type, enter /SAPSLL/CUS_EXP, for the Message Scheme enter E_EXP_SAT, for EDI Techn. Name enter DEXPCS, and for the Incompl. Schema enter DE_EXP_UV2.

Figure 19
Message type definition
The communication set up for ATLAS is shown in Figure 20. You can access this via menu path SAP Reference IMG > SAP GTS Global Trade Services > SAP Customs Management > General Settings > Communication Processes > Define Technical Medium for messages (PPF Actions) for Supp. Customs Decl. Set the following settings:
- Process template (CUSDE)
- Process export (CUSEX)
- Process activity (EXNVA)
Underneath these you see the list of messages for ATLAS – EXZAA (Export Declaration), EXZAD (Export Accepted), EXZAM (Output Export Accompanying Document), CUSEX (Export Declaration / Print), EXZAB (Outbound Endorsement Received). You need to manage this communication with your customs authorities.

Figure 20
Process template definition for ATLAS online submission
One of the key requirements for the ATLAS submission is to accept the acknowledgement document as a response from the customs authorities. This is configured through the SAP Reference IMG > General Settings > Activate HTTP Service for Document Storage (Using SAP Content Server). You maintain the entry for the content server for storage of the document received from the customs authorities.
You can set up users who are assigned for customs declaration to get the customs declaration notification through email. You need to maintain the user as a business partner and ensure the email ID is maintained in the master data for the user. The email notifications are monitored and managed through transaction SCOT.
Figure 21 displays the email ID maintenance within the business partner of the user record. The role defined for the users is employee. You can monitor the email queues through SAPconnect via transaction SCOT (Figure 22). You can also monitor the email notification status (Figure 23).

Figure 21
Business partner setup

Figure 22
SAPconnect: transmission requests

Figure 23
Monitoring the email notification status through transaction SCOT
Figure 24 displays SAPconnect, with email send requests that have Errors, Waiting, or Sent statuses.

Figure 24
Send requests in SAPconnect
System Validation and Testing
As part of the solution validation, you should validate and test the communication from SAP ECC to SAP BusinessObjects Global Trade Services. Following the data validation and confirmation, you need to validate the IDoc outputs within SAP BusinessObjects Global Trade Services. This helps validate the data output transmitted to the middleware. The messages and the response back can be simulated for update back into SAP BusinessObjects Global Trade Services. The IDoc outputs are then processed through the middleware and confirmed for the key data element and data mapping that is expected by the ATLAS system. The German customs provide a test environment for you to validate the data transmission and run your end-to-end test with your logistics transactions. Once tested, you can notify the customs authorities of the successful testing and readiness for go-live.
Venkat Dasika
Venkat Dasika is a certified senior SAP HR consultant. He has been consulting in the SAP HR Time/Payroll modules for more than nine years in private- and public-sector implementations.
You may contact the author at vrsdasika@yahoo.com.
If you have comments about this article or publication, or would like to submit an article idea, please contact the editor.