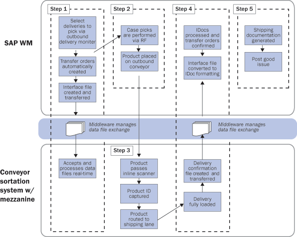
SAP Warehouse Management’s (SAP WM’s) continued growth, coupled with advances in warehouse automation, has led more companies to try to improve efficiencies by integrating SAP WM with warehouse automation. Find out some best practices for the integration process. Key Concept To improve efficiencies in the warehouse, companies often turn to automation. Warehouse automation comes in…

Membership Required

You must be a member to access this content.

View Membership Levels

Explore related questions
Already a member? Log in here