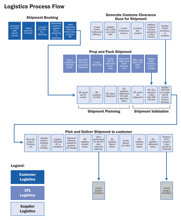
Some SAP professionals assume Supply Network Collaboration, Collaboration Folders, and Supply Chain Event Manager are products better suited for a repetitive manufacturing environment. However, you can use them effectively in a make-to-order, configure-to-order environment. Key Concept Supply Chain Event Manager (SCEM) provides visibility of your business processes outside the four walls of your company. It…

Membership Required

You must be a member to access this content.

View Membership Levels

Explore related questions
Already a member? Log in here

Events

04Jun
Mastering SAP Connect – Gold Coast 2026Gold Coast, QLD, Australia
View All