Stock transfer orders (STOs) in standard R/3 can be problematic because R/3 does not provide necessary foreign trade and export checks for STOs. The author demonstrates a helpful workaround to this issue by utilizing SD’s export check functionality and applying it to the STO document through a user exit. He also explains how to extend the application for license assignment for these export shipments through deliveries and enable the export document printing.
Companies that
have global
operations
increasingly use
stock transport
orders (STOs) to
move goods across
their
network. For
example, when you
configure the plant
abroad
functionality, you
define a plant that
is physically
located in
different country
than the company
code. So, you must
perform an export
check when you
create an STO to
move goods between
a plant located in
the same location as
company code
assigned to it (or
with a country key
that is the same as
that of the
company code) and
another plant that
is designated as a
plant aboard (or the
plant is located in
a different location
than
the company code).
This involves
shipping goods
across international
borders, but
standard R/3 does
not provide foreign
trade and export
checks for STOs
(plant-to-plant
transfer within the
company code or
across company
codes).
By
"borrowing" the key
sales order export
checks functionality
available in the R/3
Sales and
Distribution
(SD) module,
however, you can
mimic these export
checks in R/3
Materials Management
(MM) for STO
purposes. First, it
is
important to
understand the key
parameters that
drive export checks
for sales orders
before you build the
logic for the
export checks.
The
approach I take here
is to
reverse-engineer
SD's export check
functionality and
apply it to the STO
document through a
user exit. I will
also explain how to
extend the
application for
license assignment
(using the same
capability as sales
orders) for these
export shipments
through deliveries
(using the SD
shipping function
for STOs) and
enabling the export
document printing.
This solution has
been successfully
deployed with R/3
4.5B at a high-tech
company
in Silicon Valley.
Along with the sales
order exports
compliance checks,
this approach also
allows a business to
monitor
and manage STOs.
Export Check
Background
Export compliance
checks and printing
the related
documents apply when
goods leave a
country's border.
When receiving the
goods on the other
side of the border,
the import
declaration and
relevant duties
apply. Export
requirements depend
on the laws and
regulations of the
country exporting
and differ for each
country. In general,
export
compliance checks
are validated
against the
destination country
for any embargo,
customers on
government-published
boycott
lists, usage or
application of the
goods, or
classification of
the products.
Import requirements
depend on the laws
and regulations of
the importer's
country. To receive
government
authorization, the
importer may have to
obtain a permit or
license before the
entry. At entry, a
customs official
requires
the importer to
present documents
describing the goods
and indicating that
all entry
requirements have
been met. To impose
duties uniformly,
most countries
classify imported
goods using
categories on a duty
schedule. For this
purpose, many
countries have
adapted a version of
the international
Harmonized System
(HS), dividing
nearly all products
into about 100
product groups.
Technology (SAP
R/3)
Figure
1 is a
high-level view of a
typical SAP-standard
export control
process for sales
orders. In the
export control
module
(Figure
2), the
sanction list
screening (SLS)
functionality checks
the customer master
for any
relevant
blocks or embargo.
An export sales
order document or an
outbound delivery is
processed through
the
customer master or
SLS and is validated
for any potential
blocks or
restrictions. An
embargo is defined
in the SAP
configuration per
country, and the
customer blocks,
such as for
boycotts, table of
denial orders, or
specially designated
nationals, are
indicated in the
customer master
record.

Figure 1
Export module or components are triggered by the country key of the line item plant and the customer country keys associated with customer partner functions such as sold-to, ship- to, bill-to, or payer

Figure 2
The export control module
Figure 3
explains
the logic behind the
license
determination. The
legal control
component
of export module or
foreign trade gets
the export control
class number (ECCN)
and the ECCN
grouping from the
material
master. The legal
regulation from the
country key of the
shipping plant
determines the
suitable license
based on the
destination country
and the system
assigns the license
available for the
sequence defined in
the configuration.

Figure 3
License determination logic
Another important
component in a sales
order export control
is the
redetermination of
sales documents in
the sales order
change mode. This
allows the latest
export-related data
to be validated
against the
shipment. This
functionality in
turn triggers the
above-mentioned
components for
export compliance
checks.
The
reporting tools and
form printing for
the export document
and declaration make
up the last export
control component.
Figure 4
explains
document
printing and
declarations.

Figure 4
Export document printing
Gaps in MM's STO
Export
Checks
If
the cross-border
material movements
are between plants
located within
company code, normal
STOs are
used. In the case of
plants located in
different company
codes, cross-company
transport orders
(CCTOs) are used
with a
standard purchase
order document type.
In these
transactions, the
outbound deliveries
are used to ship the
goods out.
After the goods
reach the receiving
destination, they
are received by
making a goods
receipt transaction
in the SAP
system.
STOs
fall under R/3 MM,
which triggers the
import process for
purchasing documents
if the related
configuration and
master data is
maintained. Even
though export checks
are carried out
during the outbound
delivery of
STOs, provided the
legal control
configuration for
the relevant
delivery type and
item category are
maintained, they
only
prevent the delivery
creation or change
for pick and pack
with an error log.
They are not a
complete export
solution like
the one in sales
order processing.
MM's STO export
checks have gaps in
areas such as
sanction list
screening, legal
control and license
determination,
manual license
assignments for
export shipments and
associated reporting
tools,
printing the export
document, file
declaration, and
preference
determination for
the outbound
deliveries for these
transactions or
shipments.
Figure
5 gives a
high-level view of
the material or
goods movement and
the
associated standard
MM legal process and
the gap in export
compliance check
with STO scenarios
or
material
movements.

Figure 5
The material movement, the associated import check, and the gap in export compliance check
In
more detail, the
business would look
for the following
functionality in
these types of
cross-border
goods
movements:
-
STOs or CCTOs create
or change export
check documents for
sanctioned party
screening based on
customer
number of the
receiving plant,
embargo validation
against the
receiving plant's
country key,
classifications
validation in
the material master
for ECCN and ECCN
grouping, legal
regulations
validation against
the
supplying plant's
country key and
license
determination based
on the legal
regulation,
receiving or
destination country,
and ECCN grouping
and license type
-
Delivery note
creation or change
and post goods issue
for shipment export
checks of STOs or
CCTOs, as
mentioned in the
above bullet
point
-
Export issue blocked
document
visibility
reports
-
Redetermination of
STO or CCTO PO
documents to
validate the current
export data
changes
-
Printing export
documents or file
declarations and
preference
determinations
The major export
check can be
classified into the
following categories
(as carried out by
the standard
SAP logic with sales
orders):
-
Customer under
block,
sanctioned-party
screening for table
of denial order,
specially designated
nations, boycott,
special usage,
classification such
as missile
technology or
biochemical
-
Country under
embargo
-
Legal regulation
specific to shipping
or supplying plant's
country key
-
ECCN and grouping
per legal
regulation
-
License
determination based
on the parameters
and quantity, value,
and validity
-
Commodity code or
Harmonized Tariff
System (HTS)
Extending Export
Checks
The
approach I use to
get around these
limitations in MM is
to extend the SAP
standard
configuration for
export. These are
the steps you can
take to incorporate
an export compliance
solution for STOs.
-
Use the transaction
CMOD to
identify the user
exit for PO document
create or change
(MM06E005),
which in turn
triggers a function
call. This function
call
incorporates the SAP
function module
RV_EXPORT_CONTROL
for sales order
export check rules
or logic.
-
Appropriate
information such as
the plant, customer,
departure country,
and destination
country from
the address; ECCN
from material
master; and embargo,
legal regulation,
and license
determination from
the configuration is
passed on to the
user exit, which
determines the
output based on this
input data. The
above enhancement
requires that you
understand these
parameters and
translate them
appropriately for
input validation to
the function call.
-
Use the copy routine
in the configuration
table
T606M
(destination country
of export
transaction for
export control) for
the commodity code
(HTS) check.
-
Based on the above
check, the
international
shipment STOs or
CCTOs update the
status table (custom
build). The key
statuses identified
are customer under
block, embargo,
legal regulation,
ECCN, license, and
commodity
code.
-
Use the copy routine
from STOs or CCTOs
to create delivery
notes for checking
the custom table (as
described in the
above step) for any
entry and to block
the delivery
creation.
-
Apply SAP note
175632 (not a
released version),
which modifies the
delivery type being
checked. This is
to carry out export
checks on deliveries
and enable
assignment of
licenses to
deliveries created
against STOs or
CCTOs.
Also, this SAP note
needs bug fixes in
terms of the
relevant value
population and code
changes for
consumption of
license
value or quantity
based on the
shipments.
-
Make the item
category used in
CCTO or STO
deliveries relevant
for proforma. Modify
the copy routine to
do the validation
and creation of the
new partner profile,
and assign item
categories to these
delivery types and
the
associated pricing
procedure.
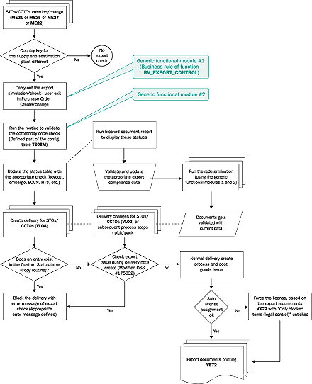
Figure
6 provides
a high-level view of
this process,
while Figure
7
shows it in more
detail.

Figure 6
Overview of the process to extend export checks

Figure 7
Process flow detail
This
approach offers
other benefits such
as lead-time
reduction in the
export compliance
checks and the
generation of
related documents or
declarations. This
tool helps companies
or corporations to
actively monitor and
plan
these transactions
without losing
control over the
document shipment
deadlines.
As
this solution makes
use of standard SAP
configuration and
reporting tools, it
enables you to use
any
future feature
additions in
upgrades. It also
provides the scope
for extending it to
other process areas
such as
subcontracting POs,
returns, and
reversals for both
vendors and
customers.
Rajen Iyer
Rajen Iyer is the cofounder and CTO at Krypt, Inc. Rajen has written several in-depth, best practice articles, white papers, patents, and best-selling books on SAP Logistics and SAP Global Trade Services, including Effective SAP SD and Implementing SAP BusinessObjects Global Trade Services. He is also an invited speaker at industry conferences.
You may contact the author at Rajen@kryptinc.com.
If you have comments about this article or publication, or would like to submit an article idea, please contact the editor.